检验检测
计量服务
特种设备
认证认可
标准查询
搜索
首    页
标准服务
国家标准制定
地方标准制定
团体标准制定
企业标准自我声明公开
企业标准领跑者
企业标准化促进办法
国家标准宣传贯彻
计量检定
计量检定和校准
诚信计量示范单位创建
全国计量检定机构查询
检验检测
国检中心
省检中心
检测机构
产品检测
新质生产力
认证认可
体系认证
产品认证
节能 低碳 绿色
服务认证
质量提升
质量方法技术培训
质量强省专家库
首席质量官
吉致吉品
特种设备
知识产权
2024年典型案例
质量强省专家
首席质量官
交流园地
2023年典型案例
2023年入围案例
2024年典型案例
公示公告
2025年典型案例
2024年典型案例
当前位置:
首页
专家推介
交流园地
2024年典型案例
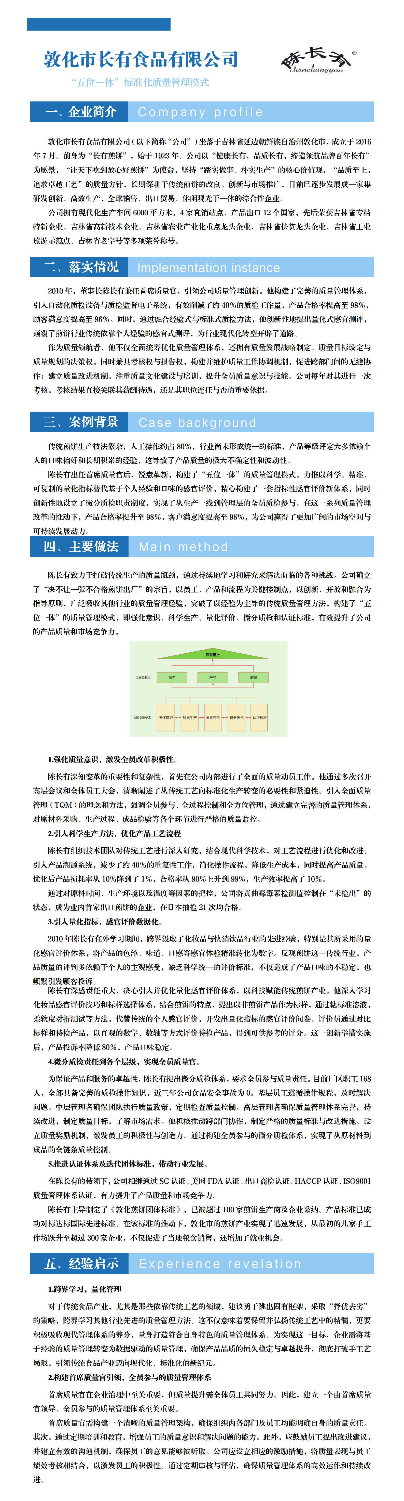
敦化市长有食品有限公司
发布者:admin 点击数:1406 发布时间:2024-09-26
相关文章